免费标准网 - 标准下载、免费文档下载网站
搜索
当前位置:
首页
>
工程建设
> 内容详情
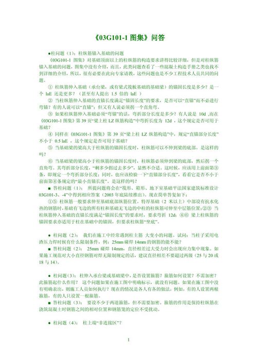
03G101-1 答疑
帮助
收藏
举报
上传文档
下载
预览图
03G101-1 答疑(配图)03G101-1 答疑
03G101-1 答疑
收藏
下载
声明:本站为网络服务提供者及网络索引服务平台资源索引自网络/用户分享,如有版权问题,请
联系
站方删除。
不能下载?报告错误
翻页:
03G101-1 03G101-2 04G101-3 04G101-4 06G101-6
相关内容
《电力建设工程定额和费用计算规定(2018 年版)》答疑汇编
《电网技术改造及检修工程定额和费用计算规定(2020 年版》答疑汇编
《中电联技经中心2022年电网工程计价依据答疑汇编》2023
23G101-11:G101系列图集常见问题答疑图解 替代17G101-11图集
岩土工程丛书 13 岩土工程试验、检测和监测 下:岩土工程实录及疑难问题答疑笔记整理之四 2018年版
下载
免费下载
用户名称:
利令智昏
注册时间:
2023-09-20
认证方式:
手机认证
资源帮助
上传文档
热门标签
水利、环境和公共设施管理业
门窗
WM(外经贸)
CAD图纸
JG(建筑工程)
吉林省
油脂
GM(国密)
管螺纹
QJ(航天)
钢丝绳
机械制图
无缝管
CH(测绘)
CB(船舶)
BB(包装)
农业
航空器和航天器工程
国标
行业
地方
团体
企业
计量
手册
建设
文档
首页