免费标准网 - 标准下载、免费文档下载网站
搜索
当前位置:
首页
>
学习手册
> 内容详情
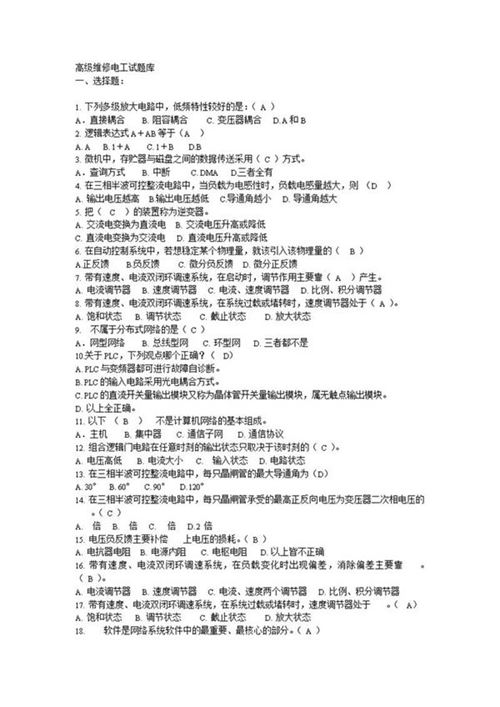
高级维修电工试题库
高级维修电工试题库(8页)下载大小:0.07MB
(图) 高级维修电工试题库
收藏
下载
声明:资源收集自用户分享或网络,仅为个人学习参考使用,如侵犯您的权益,请联系我们处理。
不能下载?报告错误
翻页:
高强度预应力管桩(PHC)A型施工方案
相关内容
高级维修电工理论教程
高级维修电工培训教程
高级维修电工技术
下载
免费下载
收藏
报错
热门标签
CJ(城镇建设)
电器
11zj001图集
电力、热力、燃气及水生产和供应业
TB(铁路运输)
盖板图集
GH(供销合作)
土木工程
海南省
新疆维吾尔自治区
热电偶
数学、自然科学
内蒙古自治区
建筑材料和建筑物
布线
cad制图
食用油
安全带
国标
行业
地方
团体
企业
计量
手册
建设
文档
首页