免费标准网 - 标准下载、免费文档下载网站
搜索
当前位置:
首页
>
学习手册
> 内容详情
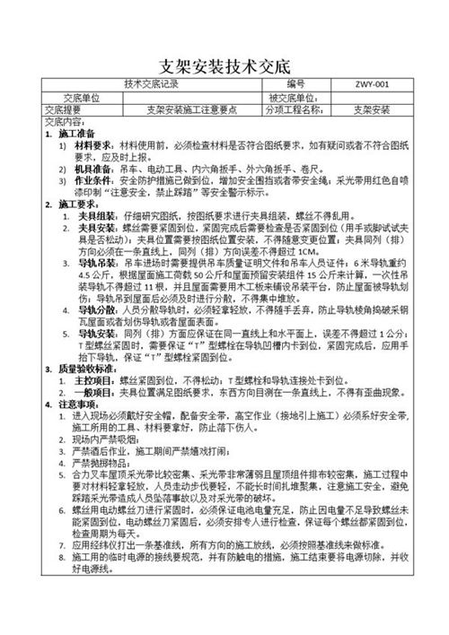
分布式光伏安装技术交底集合
分布式光伏安装技术交底集合(17页)下载大小:0.41MB
(图) 分布式光伏安装技术交底集合
收藏
下载
声明:资源收集自用户分享或网络,仅为个人学习参考使用,如侵犯您的权益,请联系我们处理。
不能下载?报告错误
翻页:
光伏设计全套流程
相关内容
分布式光伏发电接入系统典型设计高压并网方案
160MW屋顶分布式光伏项目开发试点方案
分布式光伏电站运营期间损益测算
图集-20211201 非居民分布式光伏典型设计方案
2024版 11422-2023 分布式光伏发电系统工程技术规范
下载
免费下载
收藏
报错
热门标签
DZ(地质矿产)
卷帘门图集
金融业
HJ(环境保护)
烟道图集
建筑业
螺栓
链轮
CJ(城镇建设)
WB(物资管理)
电信、音频和视频工程
DY(电影)
重型机械
铸造
特种设备
挡土墙图集
辽宁省
内蒙古自治区
国标
行业
地方
团体
企业
计量
手册
建设
文档
首页