免费标准网 - 标准下载、免费文档下载网站
搜索
当前位置:
首页
>
学习手册
> 内容详情
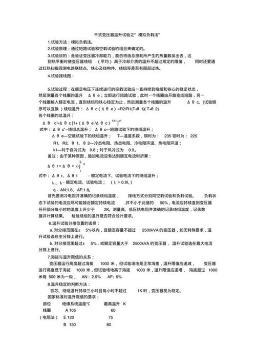
干式变压器温升试验
干式变压器温升试验(3页)下载大小:0.01MB
(图) 干式变压器温升试验
收藏
下载
声明:资源收集自用户分享或网络,仅为个人学习参考使用,如侵犯您的权益,请联系我们处理。
不能下载?报告错误
翻页:
改建变电站电气一次设计的几点思考
相关内容
特变电工干式变压器基础知识
干式变压器知识大全
干式变压器试验原理培训
干式变压器及中压开关技术培训
树脂浇注绝缘干式变压器设计的计算
下载
免费下载
收藏
报错
热门标签
牛奶
cad图集
水池图集
江西省
JB(机械)
内蒙古自治区
手孔
06ms201图集
建筑材料和建筑物
焊接
安全带
广东省
管件
XF(消防救援)
FZ(纺织)
新疆维吾尔自治区
联轴器
无缝管
国标
行业
地方
团体
企业
计量
手册
建设
文档
首页