当前位置:首页 > 学习手册 > 内容详情

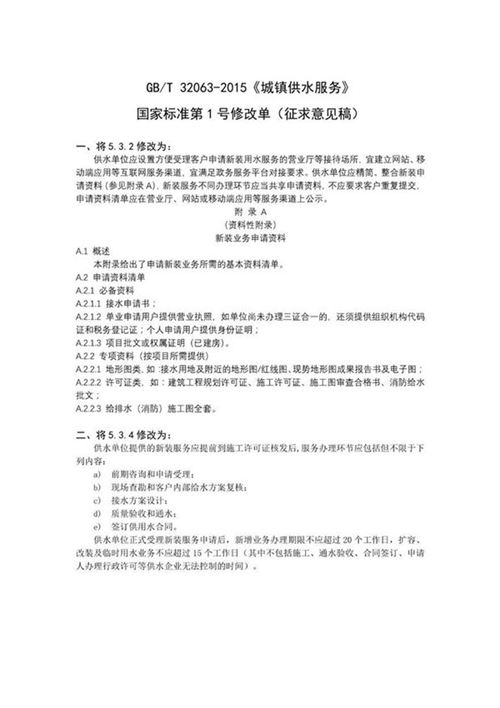
GB T320632015城镇供水服务国家标准第1号修改单

GB T320632015城镇供水服务国家标准第1号修改单(1页)下载大小:0.32MB

(图) GB T320632015城镇供水服务国家标准第1号修改单

GB T320632015城镇供水服务国家标准第1号修改单

声明:本站为网络服务提供者及网络索引服务平台资源索引自网络/用户分享,如有版权问题,请联系站方删除。

不能下载?报告错误