免费标准网 - 标准下载、免费文档下载网站
搜索
当前位置:
首页
>
学习手册
> 内容详情
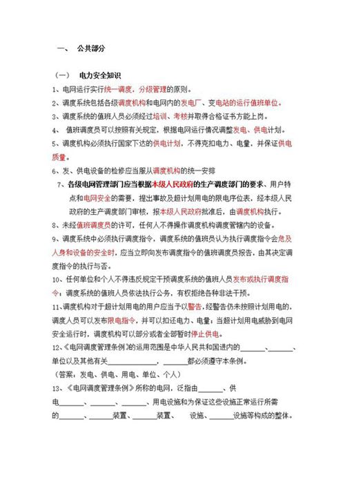
电力系统调度运行技能考试题库
电力系统调度运行技能考试题库(0页)下载大小:0.25MB
(图) 电力系统调度运行技能考试题库
收藏
下载
声明:资源收集自用户分享或网络,仅为个人学习参考使用,如侵犯您的权益,请联系我们处理。
不能下载?报告错误
翻页:
电厂调度规程
相关内容
电力系统中性点接地方式
Q/GDW 10166.4-2025 输变电工程初步设计内容深度规定 第4部分:电力系统光纤通信
国家电网 新型电力系统背景下虚拟电厂实践
电力系统继电保护整定计算原理与算例 第2版 (陈根永主编熊军华,王光政,刘宇清副 主编) 2013年
抽水蓄能电站自动控制技术研究与应用 中国水力发电工程学会电力系统自动化专业委员会,中国水力发电工程学会电网调峰与抽水蓄能专
下载
免费下载
收藏
报错
热门标签
电气工程
疏水阀
预制板图集
四川省
国家电网企业标准
土木工程
AQ(安全生产)
密封圈
过梁图集
化粪池图集
隔油池标准图集
租赁和商务服务业
能源和热传导工程
QB(轻工)
纺织和皮革技术
材料储运设备
手孔
重型机械
国标
行业
地方
团体
企业
计量
手册
建设
文档
首页