免费标准网 - 标准下载、免费文档下载网站
搜索
当前位置:
首页
>
学习手册
> 内容详情
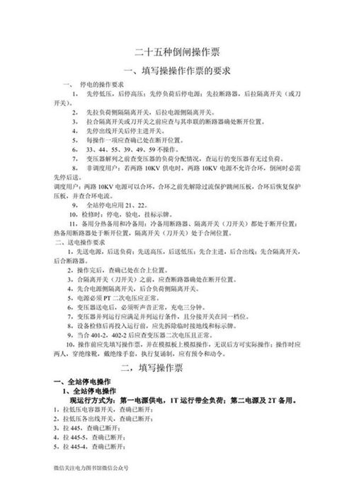
25种电工倒闸操作票
25种电工倒闸操作票(16页)下载大小:0.17MB
(图) 25种电工倒闸操作票
收藏
下载
声明:资源收集自用户分享或网络,仅为个人学习参考使用,如侵犯您的权益,请联系我们处理。
不能下载?报告错误
翻页:
25D204-2 智能供配电与照明控制
相关内容
500kv变电站设备原理培训课件(168页)
全套接地和连接培训手册(323页)
美式箱式变电站工程图集(100页)
中电建 海上光伏设计要点分析及案例分享
2023海上风电施工新技术
下载
免费下载
收藏
报错
热门标签
农业
上海市
会议
金融业
重型机械
计量技术规范
数学、自然科学
钢丝绳
GM(国密)
地沟及盖板图集
混凝土
XF(消防救援)
建筑材料和建筑物
加固图集
交通运输、仓储和邮政业
常用EXCEL计算表
材料验收
不锈钢管
国标
行业
地方
团体
企业
计量
手册
建设
文档
首页