分期付款服务合同是一种金融协议,允许消费者在购买商品或服务时,将总金额分成若干期进行支付,从而减轻一次性支付的经济压力。该合同明确了买卖双方的权利和义务,包括分期金额、还款期限、利率或手续费、违约责任等关键条款。通过签订此类合同,消费者可以灵活安排资金,而商家或金融机构则能促进销售并确保资金回收。合同通常受相关法律法规约束,确保交易的公平性和透明度。
分期付款服务合同 (共3页) 【免费下载】
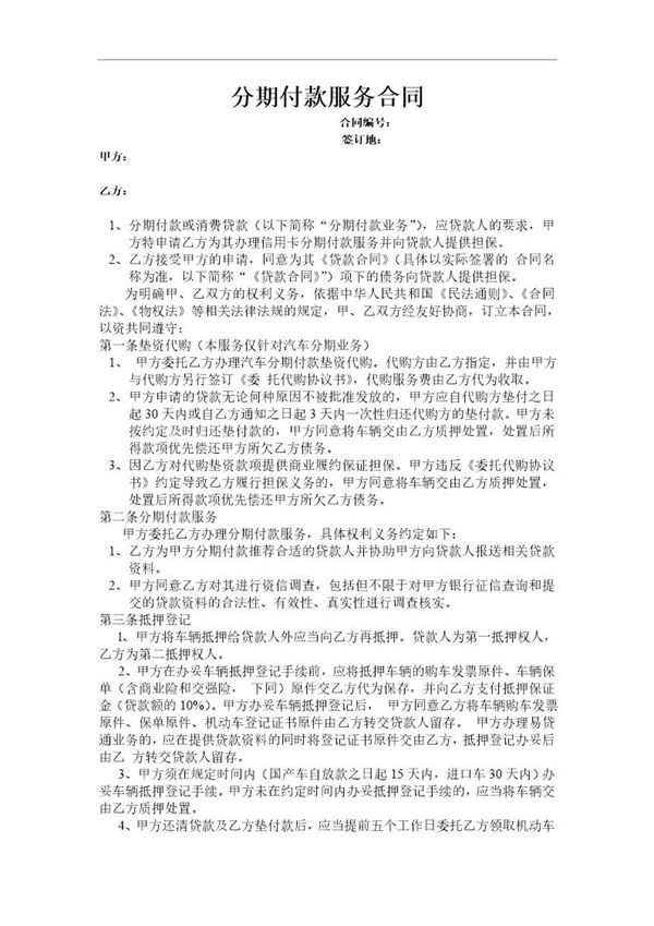
分期付款服务合同
分期付款服务合同是一种金融协议,允许消费者在购买商品或服务时,将总金额分成若干期进行支付,从而减轻一次性支付的经济压力。该合同明确了买卖双方的权利和义务,包括分期金额、还款期限、利率或手续费、违约责任等关键条款。通过签订此类合同,消费者可以灵活安排资金,而商家或金融机构则能促进销售并确保资金回收。合同通常受相关法律法规约束,确保交易的公平性和透明度。
分期付款服务合同 (共3页) 【免费下载】
分期付款服务合同