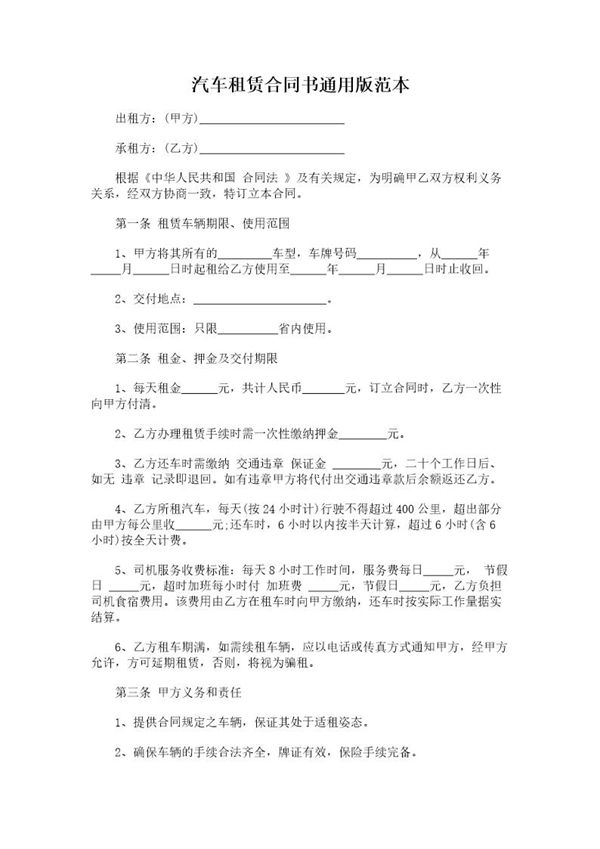
汽车租赁合同书通用版范本是一份标准化的法律文件,用于规范汽车租赁双方的权利和义务。该合同范本通常包括租赁车辆的基本信息、租赁期限、租金及支付方式、车辆使用条件、保险责任、违约责任等核心条款。通用版范本适用于个人或企业之间的汽车租赁交易,旨在为双方提供明确的法律保障,减少潜在的纠纷风险。使用通用版范本时,双方可根据实际情况对条款进行补充或修改,但需确保内容符合相关法律法规的要求。
汽车租赁合同书通用版范本 (共3页) 【免费下载】

汽车租赁合同书通用版范本是一份标准化的法律文件,用于规范汽车租赁双方的权利和义务。该合同范本通常包括租赁车辆的基本信息、租赁期限、租金及支付方式、车辆使用条件、保险责任、违约责任等核心条款。通用版范本适用于个人或企业之间的汽车租赁交易,旨在为双方提供明确的法律保障,减少潜在的纠纷风险。使用通用版范本时,双方可根据实际情况对条款进行补充或修改,但需确保内容符合相关法律法规的要求。
汽车租赁合同书通用版范本 (共3页) 【免费下载】

声明:资源收集自用户分享或网络,仅为个人学习参考使用,如侵犯您的权益,请联系我们处理。
不能下载?报告错误