YS/T 227.9-1994标准基本信息
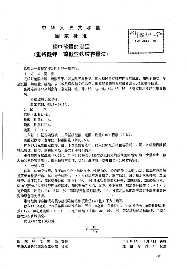
标准名称:碲中碲量的测定(重铬酸钾-硫酸亚铁铵容量法)
标准号:YS/T 227.9-1994
标准格式:PDF
标准分类:行业标准
标准大小:1.29 MB
YS/T 227.9-1994 碲中碲量的测定(重铬酸钾-硫酸亚铁铵容量法)

YS/T 227.9-1994标准基本信息
标准名称:碲中碲量的测定(重铬酸钾-硫酸亚铁铵容量法)
标准号:YS/T 227.9-1994
标准格式:PDF
标准分类:行业标准
标准大小:1.29 MB
YS/T 227.9-1994 碲中碲量的测定(重铬酸钾-硫酸亚铁铵容量法)

声明:资源收集自用户分享或网络,仅为个人学习参考使用,如侵犯您的权益,请联系我们处理。
不能下载?报告错误