免费标准网 - 标准下载、免费文档下载网站
搜索
当前位置:
首页
>
学习手册
> 内容详情
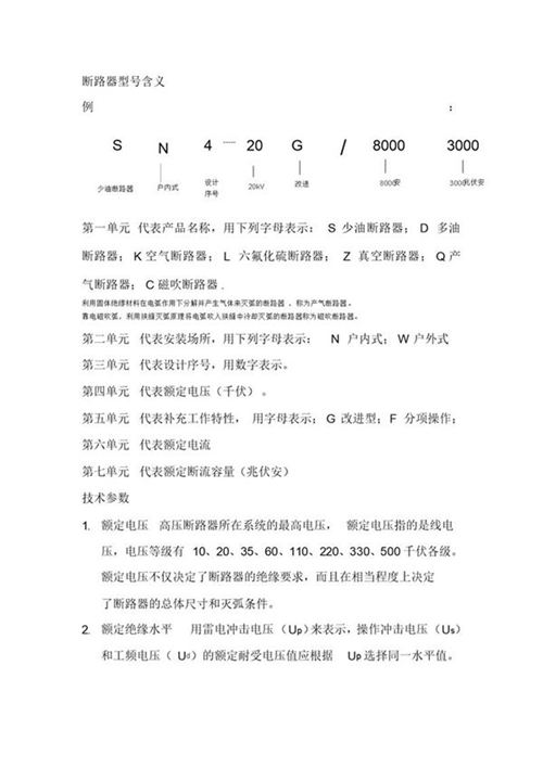
断路器类型型号和铭牌含义
断路器类型型号和铭牌含义(13页)下载大小:0.01MB
(图) 断路器类型型号和铭牌含义
收藏
下载
声明:资源收集自用户分享或网络,仅为个人学习参考使用,如侵犯您的权益,请联系我们处理。
不能下载?报告错误
翻页:
风机吊装施工方案
相关内容
断路器相关知识汇总
变压器容量与母排-断路器-互感器-开关综合元器件选型配合计算表
(经典)断路器 负荷开关 隔离开关 熔断器 开关柜培训手册
断路器控制回路培训手册
QGDW 12222-2022 柔性直流系统直流断路器检修规范
下载
免费下载
收藏
报错
热门标签
海南省
集水坑图集
照明
噪声
人防图集
道路图集
安全帽
广东省
交通运输、仓储和邮政业
WJ(兵工民品)
焊接
工业
pvc
12j201图集
05s502图集
挡土墙图集
压力容器
LY(林业)
国标
行业
地方
团体
企业
计量
手册
建设
文档
首页