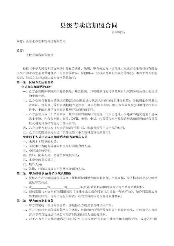
县级专卖店加盟合同是品牌方与加盟商之间签订的法律协议,明确双方在县级区域开设和经营专卖店的权利与义务。合同内容通常包括品牌授权范围、加盟费用、店面选址标准、商品供应方式、经营管理要求、销售目标、违约责任等条款。该合同旨在保障品牌统一形象和市场秩序,同时为加盟商提供经营支持与权益保护,确保双方在合作期间实现互利共赢。签订前建议双方详细协商条款,必要时咨询法律专业人士以确保合同合规性。
县级专卖店加盟合同 (共3页) 【免费下载】
县级专卖店加盟合同
县级专卖店加盟合同是品牌方与加盟商之间签订的法律协议,明确双方在县级区域开设和经营专卖店的权利与义务。合同内容通常包括品牌授权范围、加盟费用、店面选址标准、商品供应方式、经营管理要求、销售目标、违约责任等条款。该合同旨在保障品牌统一形象和市场秩序,同时为加盟商提供经营支持与权益保护,确保双方在合作期间实现互利共赢。签订前建议双方详细协商条款,必要时咨询法律专业人士以确保合同合规性。
县级专卖店加盟合同 (共3页) 【免费下载】
县级专卖店加盟合同