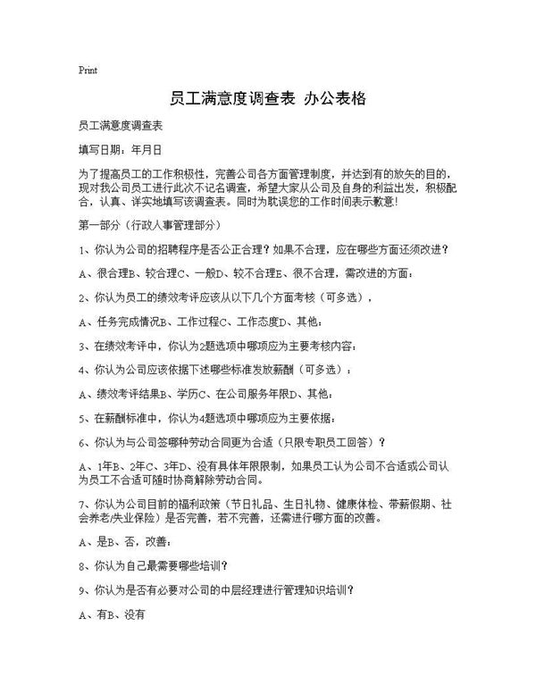
员工满意度调查表是一种办公表格工具,用于收集和分析员工对工作环境、公司文化、管理方式等方面的满意程度。该表格通常包含多个维度的问题,如薪资福利、职业发展、团队协作、工作压力等,旨在帮助企业管理层了解员工真实感受,识别潜在问题,并制定改进措施。通过定期开展满意度调查,企业可以提升员工归属感、优化工作流程,最终促进整体绩效和人才保留。该表格可根据企业需求设计为电子版或纸质版,并配合统计分析工具生成可视化报告。
员工满意度调查表 办公表格 (共4页) 【免费下载】

员工满意度调查表是一种办公表格工具,用于收集和分析员工对工作环境、公司文化、管理方式等方面的满意程度。该表格通常包含多个维度的问题,如薪资福利、职业发展、团队协作、工作压力等,旨在帮助企业管理层了解员工真实感受,识别潜在问题,并制定改进措施。通过定期开展满意度调查,企业可以提升员工归属感、优化工作流程,最终促进整体绩效和人才保留。该表格可根据企业需求设计为电子版或纸质版,并配合统计分析工具生成可视化报告。
员工满意度调查表 办公表格 (共4页) 【免费下载】

声明:资源收集自用户分享或网络,仅为个人学习参考使用,如侵犯您的权益,请联系我们处理。
不能下载?报告错误